快速接入
功能概述
- 多人联机提供了一套稳定、易接入的多人实时对战能力,覆盖房间管理、玩家管理、实时消息通信等核心功能,适用于休闲对战、竞技对战及强一致性实时游戏等场景。
- 更详细的功能介绍请参考多人联机功能介绍。
集成步骤
- 本文档以 C++ 为例演示多人联机功能集成步骤,其他语言可参考相应的 DLL 调用方式。
- 在集成多人联机之前,请先阅读快速开始了解基本的集成流程 ,并完成 SDK 初始化与启动校验。
详细接口文档
本文仅介绍集成流程,接口的详细说明和枚举、结构体定义等,请阅读多人联机 API 参考。
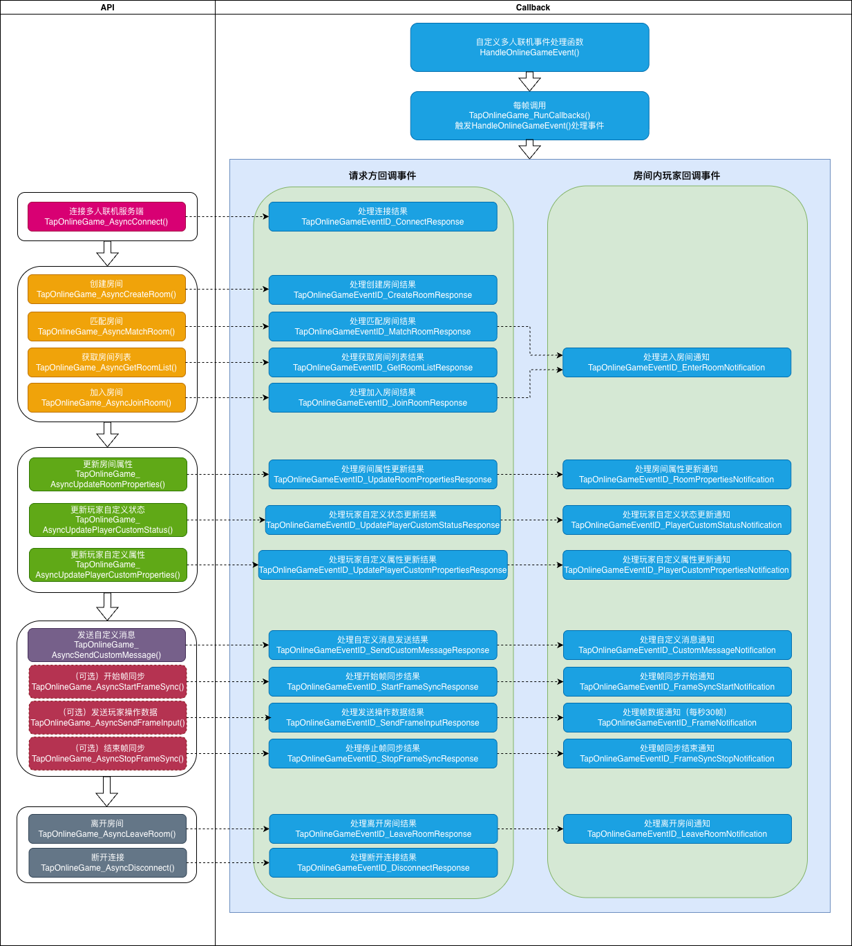
流程简介
多人联机主要流程如下图,开发者可根据该流程图把握各接口的调用时机:
- 游戏启动:完成 C++ SDK 初始化与启动校验
- 游戏大厅:和多人联机服务端建立连接,连接成功后再进行房间相关操作
- 进入房间:通过创建房间、匹配房间或拉取房间列表后加入任一方式进入房间
- 房间内:更新玩家自定义状态/属性、房间属性,踢人;使用自定义消息做状态同步游戏,或使用帧同步做实时要求高的格斗、MOBA 游戏
- 结束:离开房间、断开连接
